কনটেন্টটি শেষ হাল-নাগাদ করা হয়েছে: বৃহস্পতিবার, ২১ জুলাই, ২০২২ এ ১১:২৭ AM
কন্টেন্ট: সেবা এবং ধাপ
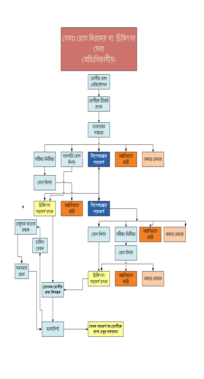
সেবা সমূহ
জেলা/ উপেজলা হাসপাতাল
· বহি: বিভাগে সকাল ৮.০০ হতে ২.৩০ পর্যন্ত স্বাস্থ্য সেবা প্রদান করা হয়।
· হাসপাতালের জরুরী বিভাগ ২৪ ঘন্টা খোলা থাকে এবং আগত রোগীদের জরুরী চিকিৎসা সেবা প্রদান করা হয়।
· দিবা রাত্রী ২৪ ঘন্ট ইওসি সেবা প্রদান করা হয়।
· ভর্তি রোগীদের বিশেষজ্ঞদের তত্ত্ববধানে মেডিসিন চিকিৎসা সহ জেনারেল সার্জারী, অর্থোপেডিক, গাইনী, মেজর ও মাইনর অপারেশন করা হয় (প্রয়োজন ক্ষেত্রে)।
· হাসপাতালের বহি: বিভাগ, অন্ত:বিভাগে রোগীদের প্রয়োজনীয় প্যাথলজি পরীক্ষা, এক্স-রে ও ইসিজি করা হয়।
· জাতীয় যক্ষা ও কুষ্ঠ নিয়ন্ত্রন কার্যক্রমের আওতায় যক্ষা রোগীদের কফ পরীক্ষার জন্য কফ কালেকশন করা হয় এবং যক্ষা ও কুষ্ঠ রোগীদের বিনামূল্যে ঔষধ সরবরাহ
করা হয়।
· প্রতিদিন শিশু ও মহিলাদের ইপিআই কার্যক্রমের আওতায় প্রতিষেধক টিকা দেয়া হয়।
· নারী বান্ধব হাসপাতালের কার্যক্রম পরিচালনা করা হয়।
· আগত কিশোর-কিশোরী ও সক্ষম দম্পতিদের মধ্যে প্রজনন স্বাস্থ্য ও পরিবার পরিকল্পনা কার্যক্রম পরিচালনা করা হয়।
· এইচআইভি/এইডস এর জন্য প্রয়োজনীয় পরীক্ষার ব্যবস্থা করা হয়।
· ডায়রিয়া রোগীদের জন্য ওআরটি কর্ণার চালু আছে।
· রেফারকৃত রোগীদের গুরুত্বসহকারে স্বাস্থ্য সেবা দেয়া হয় এবং প্রয়োজনবোধে কোন কোন রোগীকে মেডিকেল কলেজ হাসপাতালে ও বিশেষায়িত হাসপাতালে রেফার
করা হয়।
· সরবরাহ সাপেক্ষে ঔষদ সমুহ সেবা কেন্দ্র হতে বিনামূল্যে প্রদান করা হয়। তবে চিকিৎসার প্রয়োজনে কোন কোন ঔষধ কেন্দ্রের বাহির হতে সেবা গ্রহিতাকে ক্রয়
করতে পারে।
ইউনিয়ন উপ স্বাস্থ্য কেন্দ্র/ উপ স্বাস্থ্য কেন্দ্র/সরকারী বহিঃ বিভাগ ডিসপেনশরী
সকাল ৮.০০ হতে ২.৩০ পর্যন্ত সেবা গ্রহনের জন্য আগত সকলকে প্রয়োজনীয় স্বাস্থ্য সেবা প্রদান করা হয়।
কমিউনিটি ক্লিনিক ঃ
সকাল ৮.০০ হতে ২.৩০ পর্যন্ত সেবা গ্রহনের জন্য আগত সকলকে প্রয়োজনীয় প্রাথমিক স্বাস্থ্য সেবা প্রদান করা হয়।
উল্লেখযোগ্য সেবা সমূহ
· মা ও নবজাতেকর স্বাস্থ্য পরিচর্যা
· শিশু রোগের সমন্বিত চিকিৎসা সেবা
· প্রজনন স্বাস্থ সেবা
· ইপিআই, এআরআই সেবা
· পুষ্টি শিক্ষা ও সম্পুরক মাইক্রো-নিউট্রিয়েন্ট প্রদান
· স্বাস্থ্য শিক্ষা
· সাধারন রোগ ও জখমের চিকৎসা
· জরুরী ও জটিল রোগী উচ্চতর পর্যায়ে রেফার করা
মাঠ পর্যায়ের সেবা সমুহ :
মাঠ কর্মীগণ মাঠ পর্যায়ে ইপিআই, গর্ভবর্তী মহিলাদের প্রজনন সেবা, ডাইরিয়া, এআরআই, জন্ম নিবন্ধনসহ নানা রকম স্বাস্থ্য সেবার কাজ করে থাকে

